CASO STUDIO
La piattaforma CGIL rinnovata
Analysis area
Scenario analysis,
Functional analysis
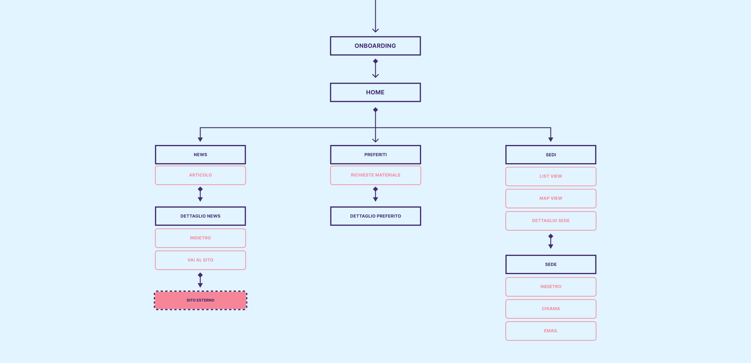
UX stages
User experience,
User interface
Coding area
Sviluppo app,
Dashboard custom
QUESTO PROGETTO IN BREVE
Vuoi scalare il tuo business online?
Contattaci per avere ulteriori informazioni e scoprire tutto quello che possiamo offrirti.
